
connect.IT Jahres-Kick-off: Vereinsmitglieder entwickeln zahlreiche Ideen für 2017
Das gemeinsame Weiterentwickeln der Aktivitäten von connect.IT im Jahr 2017 stand im Mittelpunkt des „connect.IT Jahres-Kick-off 2017“. Über 30 Vereinsmitglieder trafen sich am 8. Februar bei connect.IT, um die geplanten Events, Vorhaben und Projekte zu diskutieren und neue Ideen für die Vereinsarbeit zu entwickeln.
Rückblick 2016
Los ging es zunächst mit einem Rückblick auf das Jahr 2016. Steffen Jung und Frank Oschmann, Vorsitzender und 2. Vorsitzender des Vorstands, präsentierten eindrucksvoll die Highlights der Vereinsaktivitäten. Deutlich wurde, dass das Vereinsleben maßgeblich von den Aktivitäten der Mitglieder für die IT-Branche in der Region Heilbronn-Franken getragen wird. Im Schnitt finden mittlerweile einmal die Woche unterschiedliche Events und Forentreffen für die mittlerweile über 100 Mitglieder statt. Das dritte Heilbronner Barcamp im April und das IT-Jobhshuttle im November waren im vergangenen Jahr zentrale Veranstaltungen.

Mit der neuen Internetplattform connect2know.de ist es 2016 gelungen, die Vernetzung im Bereich der Informationstechnologie in der Region weiter voranzutreiben. Im Mai startete zudem das JOBSTARTER plus-Projekt „Go4.IT“. Die IT-Ausbildungsinitiative begegnet dem IT-Fachkräftebedarf in der Region und wird aus Mitteln des Bundesministeriums für Bildung und Forschung und des Europäischen Sozialfonds gefördert.
Update 2017
Im neuen Jahr 2017 gab es bereits zahlreiche Aktivitäten. So engagiert sich connect.IT aktuell im Rahmen einer Qualifizierungsinitiative der Agentur für Arbeit Heilbronn. Ein weiterer Meilenstein in der Vereinsentwicklung ist die beschlossene Einrichtung des connect.IT FabLabs in den Räumen des Coworking Heilbronn. Das Barcamp 2017 findet am 20./21. Mai als Höhepunkt der Heilbronner Kreativwochen statt. Am 16. Mai findet zudem an Hochschule Heilbronn erstmalig die DevCon statt – ein Fachkongress und eine Fachmesse der Informatik- bzw. Wirtschaftsinformatikstudiengänge. connect.IT beteiligt sich als regionales IT-Netzwerk und ist strategischer Partner.
Planungen & Ideen für 2017

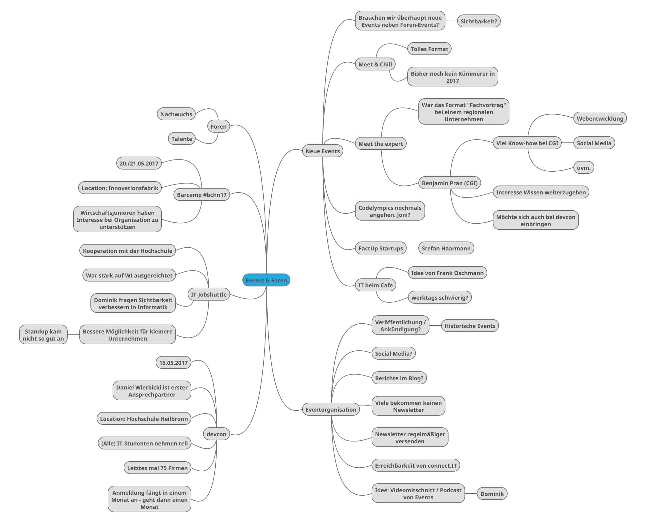
Die vorgestellten Aktivitäten boten die besten Voraussetzungen für die anschließende lebhafte Diskussion der Vereinsmitglieder. Dabei wurden auch Themen angesprochen, die in der Vereinsarbeit noch verbessert werden können. Unter dem Motto „connect.IT interaktiv 2017“ fanden folgende, moderierte Dialogrunden statt: Events & Foren, Kommunikation & Organisation, Mitgliedergewinnung & Partnerschaften sowie Projekte & Initiativen.
Die Dialogrunde Event & Foren entwickelte zahlreiche Ideen für das Barcamp, IT-Jobshuttle und die DevCon. Diskutiert wurden auch neue Veranstaltungen, etwa IT beim Kaffee, FactUp Startups, Codelympics oder Events im Rahmen der Reihen Meet the Expert und Meet & Chill. Ein weiterer Diskussionspunkt war zudem die Optimierung der Eventorganisation.

Zahlreiche Maßnahmen zur Verbesserung der Vereinsaußendarstellung und der internen Abstimmung wurden von der Dialogrunde Kommunikation & Organisation diskutiert. Vorgeschlagen wurde die Entwicklung eines Kommunikationskonzepts und Medienplans, die Optimierung der internen Kommunikation durch ein Wiki und eine Chatlösung. Die Eventorganisation und -kommunikation war zudem ein zentrales Thema. Beschlossen wurde, die Sichtbarkeit der rund 60 Veranstaltungen im Jahr auf der connect.IT-Website zu erhöhen und einen zentralen Prozess zur Veröffentlichung der Events zu initiieren bzw. eine Schnittstelle zu bestehenden Plattformen wie XING zu entwickeln.
„Das Gewinnen neuer Mitglieder und Partner ist die Aufgabe jedes einzelnen Mitglieds und nicht nur des Vorstands“, so das zentrale Ergebnis der Dialogrunde Mitgliedergewinnung & Partnerschaften. Vor der Ansprache von Interessenten ist jeweils zu klären, welchen konkreten Mehrwert connect.IT für potentielle Mitglieder und Partner bieten kann.
Die Runde Projekte & Initiativen identifizierte zahlreiche neue Handlungsfelder für den Verein. Im Mittelpunkt der Überlegungen standen eine Initiative rund um das Thema Industrie / Wirtschaft 4.0, mit möglichst praxisnahen Beispielen, eine Kampagne, um IT-Fachkräfte für eine Tätigkeit in der Region zu gewinnen, eine forcierte, breitenwirksame Aufklärungsarbeit, was „IT“ genau ist und welche Tätigkeiten in IT-Berufen ausgeführt werden sowie ein neues Angebot von IT-Schnuppertagen für Schüler, Studierende und Nachwuchskräfte in Unternehmen, das gemeinsam von interessierten Vereinsmitgliedern entwickelt werden sollte.
Abschließend präsentierten die Moderatoren der Dialogrunden die Ergebnisse im zentralen Plenum. Es bestand nochmals die Möglichkeit zur Diskussion der Vorschläge. Beim anschließenden Get-together mit Würstchen und Kartoffelsalat gab es dann noch ausführlich Gelegenheit zum Netzwerken und Kennenlernen der Teilnehmenden. Insgesamt wurden beim connect.IT Jahres-Kick-off zahlreiche, sehr wertvolle Anregungen und Impulse für die weitere Vereinsarbeit gegeben.
Unter anderem wurden zum Beispiel die folgenden Aktivitäten / Punkte festgelegt:
Mit allen Ressortleitern werden in den nächsten 3-4 Wochen Einzelgespräche stattfinden, um konkrete Maßnahmen für 2017 festzulegen
Künftig sollen alle neuen Events, auch die Foren-Events, in die Webseite eingepflegt werden. Hierzu reicht es aus, wenn der Event-Verantwortliche eine E-Mail an events@connect-it.hn schreibt. Die Geschäftsstelle wird dann den Event in die Webseite einpflegen
Auch die vergangenen Events sollen in einer konzentrierten Aktion nachgepflegt werden. Hierzu werden wir auf die Verantwortlichen zugehen
Den gemeldeten Zustellungsproblemen wird nachgegangen
Bessere Erreichbarkeit der Geschäftsstelle prüfen
Kommunikationsplan weiter ausbauen
Künftig ggf. auch einen Event für Ressortleiter?
Wiederholung dieser Art von Events (mit Kick-Off / Arbeitscharakter)
Diese werden nun von den vielen aktiven Mitgliedern, Verantwortlichen, Kuratoren sowie Foren- und Ressortleitern geprüft und weiter verfolgt. Ein spannendes Jahr 2017 mit vielen Highlights steht bevor und es gilt nun, den IT-Standort Heilbronn-Franken mit den Vereinsaktivitäten tatkräftig weiter zu stärken.



